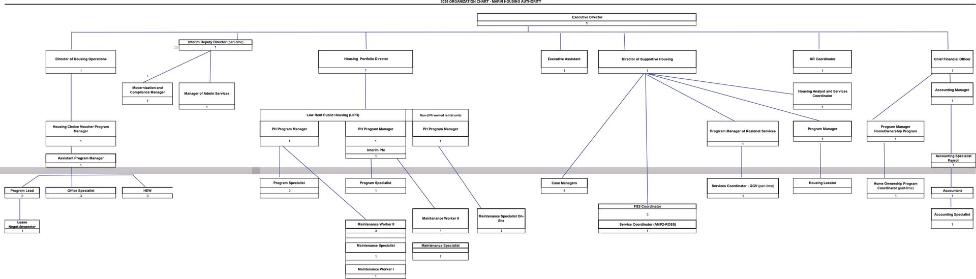
Marin Housing Authority Organization Chart
2026 Organization Chart
Executive Director
Director of Housing Operations | 1
Housing Choice Voucher Program Manager | 1
Assistant Program Manager | 1
- Program Lead | 2
- Lease Negot./Inspector | 1
- Office Specialist | 3
- Housing Eligibility Worker (HEW) | 8
Interim Deputy Director (Part-time) | 1
- Modernization and Compliance Manager | 1
- Manager of Admin Services | 1
Housing Portfolio Director | 1
Low Rent Public Housing (LIPH)
PH Program Manager | 1
- Program Specialists | 2
- Maintenance Specialist | 1
- Maintenance Worker I | 1
- Maintenance Worker II | 3
PH Program Manager | 1
- Interim PM | 1
- Program Specialists | 1
- Maintenance Worker II | 1
- Maintenance Specialist | 1
Non-LIPH owned rental units
PH Program Manager | 1
- Maintenance Specialist On-Site | 1
Executive Assistant | 1
Director of Supportive Housing | 1
Case Managers | 4
FSS Coordinator | 3
- Service Coordinator (AMP2-ROSS) | 1
Program Manager of Resident Services | 1
- Services Coordinator - GGV (Part-time) | 1
Housing Analyst and Services Coordinator | 1
Program Manager | 1
- Housing Locator
HR Coordinator | 1
Chief Financial Officer | 1
Program Manager HomeOwnership Program | 1
- Home Ownership Program Coordinator (Part-time) | 1
Accounting Manager | 1
- Accounting Specialist Payroll | 1
- Accountant | 1
- Accounting Specialist | 1
2026 Organization Chart Image - Marin Housing Authority



